Breadcrumbs

Putting the Fire Potential Index Composite (FPIC) to Use

Overview

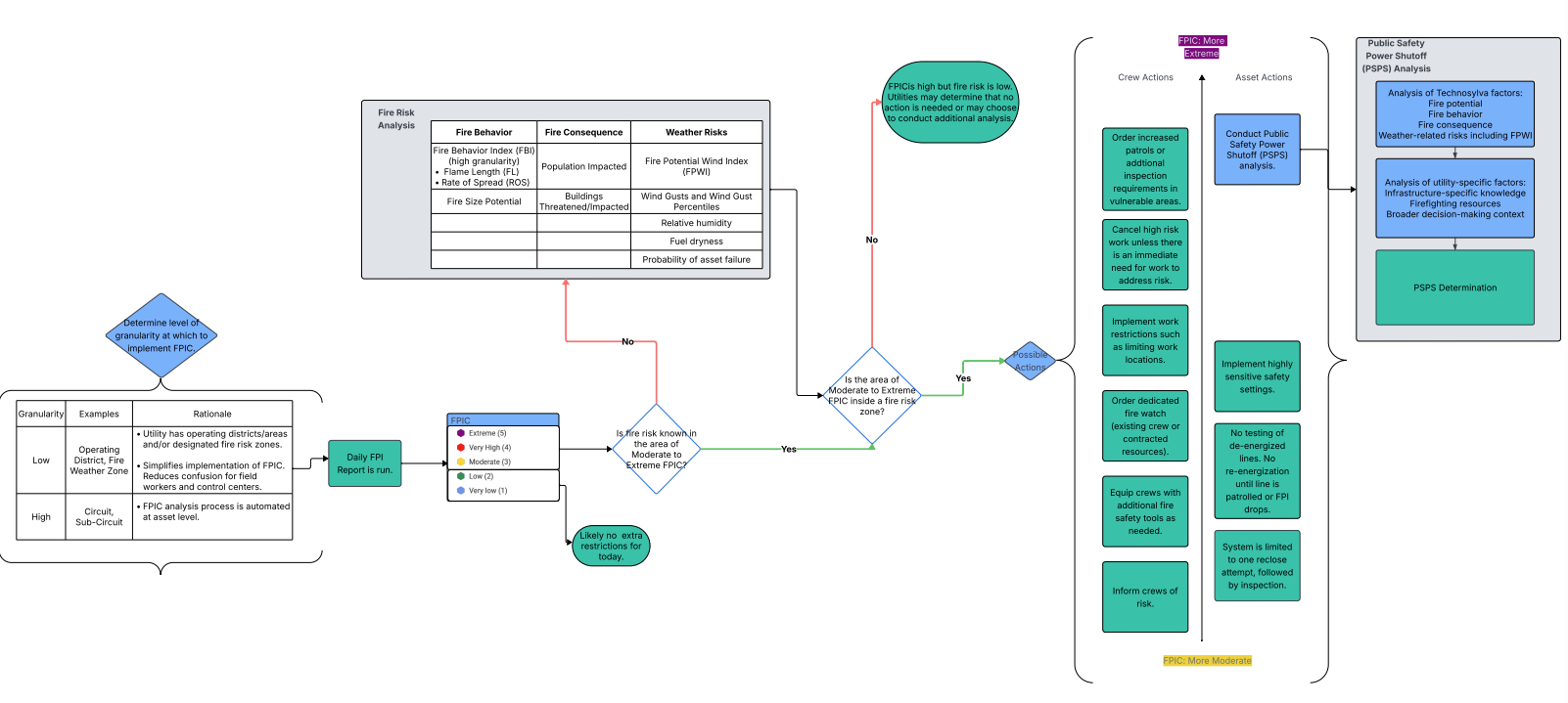
The Public Safety Power Shutoff (PSPS) decision-making process utilizing FPIC integrates fire risk analysis with operational response protocols to determine appropriate actions ranging from standard operations to full de-energization. This tutorial provides a concrete, step-by-step daily workflow demonstrating how utilities can use the FPIC to inform this process.

image-20251030-173501.png
Overview of the FPIC Decision-Making Process


Decision Framework

Step 1: Selecting Granularity for the Daily FPI Report

First, utilities must determine the level at which to implement FPIC before running the daily FPI report. The table below explains the rationale for selecting different levels of granularity. Then, the analyst runs the daily FPI report.

image-20251030-162806.png
Determine granularity for FPIC


Step 2: Assess FPIC

Key Question: Does the daily FPI report indicate that FPIC is rated Moderate to Extreme?

If NO → Likely no extra restrictions for today (standard operations continue).

If YES → Proceed to assess whether the area of Moderate to Extreme FPIC is inside a fire risk zone.

image-20251030-163202.png


Step 3: Assess Fire Risk Zones

Key Question: Is fire risk known in the area of Moderate to Extreme FPIC (e.g. do fire risk zone designations exist for the area in question)?

If NO → The utility may conduct a fire risk analysis. An example of factors in this analysis is shown in the table below.

If YES → Proceed to assess whether the area of Moderate to Extreme FPIC is inside a fire risk zone.

image-20251030-164201.png


Step 4: Take Action

If area is NOT in a fire risk zone:

  • FPIC is high but fire risk is low.

  • Utilities may determine no action is needed or may choose to conduct additional analysis.

If area IS in a fire risk zone:

  • Enhanced safety protocols may be activated.

  • Implement proportional response based on FPIC severity.

Examples of Proportional Response Actions

Examples of Crew Actions (from more Moderate to more Extreme)
  • Inform crews of risk.

  • Equip crews with additional fire safety tools as needed.

  • Order dedicated fire watch (which may include existing crew or contracted resources).

  • Implement work restrictions such as limiting work locations.

  • Cancel high-risk work unless there is an immediate need for work to address risk.

  • Order increased patrols or additional inspection requirements in vulnerable areas.

Examples of Asset Actions
  • System is limited to one reclose attempt, followed by inspection.

  • No testing of de-energized lines. No re-energization permitted until line is patrolled or FPI drops.

  • Implement highly sensitive safety settings.

  • Conduct Public Safety Power Shutoff (PSPS) analysis.

image-20251030-164547.png
Possible Actions

Step 5: PSPS Determination

FPIC is only one factor in the broader decision-making process behind PSPS. The final PSPS decision combines a multitude of considerations including:

Technosylva Factors

Fire Behavior:

Weather Risks:

Fire Consequence:

Utility-Specific Factors

  • Infrastructure-specific knowledge

  • Firefighting resources

  • Broader decision-making context

image-20251030-164926.png
PSPS Determination